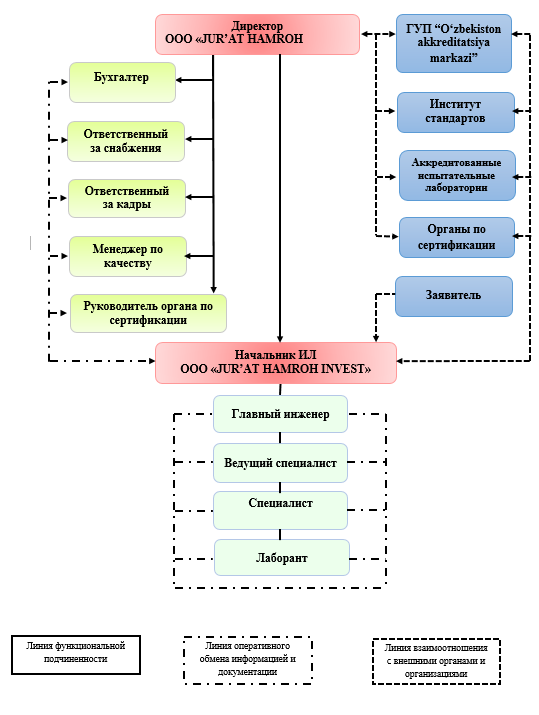
Схема организационной
структура органа по сертификации строительной продукции и взаимоотношения с
внутренними подразделениями
ОРГАНИЗАЦИОННО-УПРАВЛЕНЧЕСКАЯ СТРУКТУРА ИЛ
Аккредитованная испытательная лаборатория и орган сертификации
Схема организационной
структура органа по сертификации строительной продукции и взаимоотношения с
внутренними подразделениями
ОРГАНИЗАЦИОННО-УПРАВЛЕНЧЕСКАЯ СТРУКТУРА ИЛ